| 文件名称 | 市人民政府办公室关于印发《黄石市城区声环境功能区划分方案(修订)》的通知 | 文件类型 | 行政规范性文件 |
|---|---|---|---|
| 成文日期 | 2026-02-02 10:16:16 | 发布日期 | 2026-01-08 10:16:16 |
| 生效日期 | 2026-01-08 10:16:16 | 失效日期 | |
| 发文字号 | 黄政办发〔2026〕1号 | 发文机关代字 | 黄政办发 |
| 发文年份 | 2026 | 文件顺序号 | 1 |
| 有效性 | 有效 | 公文种类 | 通知 |
| 发文机关 | 黄石市人民政府 | 文件制定单位 | 黄石市人民政府 |
| 文件出台地区行政代码 | 420200 | 文件出台乡镇街道 | 无 |
| 文件来源 | 黄石市人民政府网站 | 题注 | 无 |
| 文件附件 | 文件PDF版本 | ./W020260202383047099706.pdf | |
| 文件的WPS版本 | ./W020260202383046522810.wps | 文件的OFD版本 | ./W020260202383046290092.ofd |
| 服务对象 | 无特定对象 | 主题分类 | |
| 体裁分类 | 机构分类 | ||
| 文字解读链接 | 图文解读链接 | ||
| 视频解读链接 |
大冶市、阳新县、各区人民政府,黄石经济技术开发区管委会,
黄石新港(物流)工业园区管委会,市政府各部门:
《黄石市城区声环境功能区划分方案(修订)》已经市人民政府同意,现印发给你们,请认真抓好贯彻落实。
黄石市人民政府办公室
2026年1月8日
黄石市城区声环境功能区划分方案(修订)
为贯彻落实《中华人民共和国环境保护法》《中华人民共和国噪声污染防治法》,进一步做好黄石市城区声环境管理工作,根据国家法律法规和相关标准规定,结合《黄石市生态环境保护“十四五”规划》和《黄石市国土空间总体规划(2021-2035年)》,特制定本方案。
一、适用范围
黄石港区(含江北管理区)、西塞山区、下陆区、铁山区,以及大冶市金山街道和汪仁镇区域(由黄石经济技术开发区托管)。
二、划分依据
(一)法律法规
《中华人民共和国环境保护法》(自 2015年 1月 1 日起施行)
《中华人民共和国噪声污染防治法》(自 2022年 6月 5 日起施行)
《中华人民共和国环境影响评价法》(2018年修正)
《中华人民共和国城乡规划法》(2019年修正)
(二)相关标准及政策性文件
《声环境质量标准》(GB 3096-2008)
《社会生活环境噪声排放标准》(GB 22337-2008)
《工业企业厂界环境噪声排放标准》(GB 12348-2008)
《建筑施工噪声排放标准》(GB 12523-2025)
《铁路边界噪声限值及其测量方法》(GB 12525-90)(2008年修改)
《声环境功能区划分技术规范》(GB/T 15190-2014)
《城市用地分类与规划建设用地标准》(GB 50137-2011)
《国土空间调查、规划、用途管制用地用海分类指南》
(自然资发〔2023〕234 号)
《土地利用现状分类》(GB/T 21010-2017)
以上法律法规及文件修订时,以其修订之后相对应的条款为准。
(三)相关规划
《黄石市生态环境保护“十四五”规划》
《黄石市国土空间总体规划(2021-2035年)》
《黄石市综合交通运输发展“十四五”规划》
三、执行标准
各类声环境功能区执行的环境噪声等效声级限值如表1。
表1 环境噪声等效声级限值表
单位:dB(A)


备注:“昼间”是指6:00至22:00之间的时段,“夜间”是指22:00至次日6:00之间的时段。(来源于《中华人民共和国噪声污染防治法》)
四、划分原则
(一)规划指导原则。区划方案以国土空间总体规划为指导,按区域规划用地的主导功能、用地现状确定。
(二)有效控制原则。有效控制噪声污染的程度和范围,提高声环境质量,保障城市居民正常生活、学习和工作场所的安静。
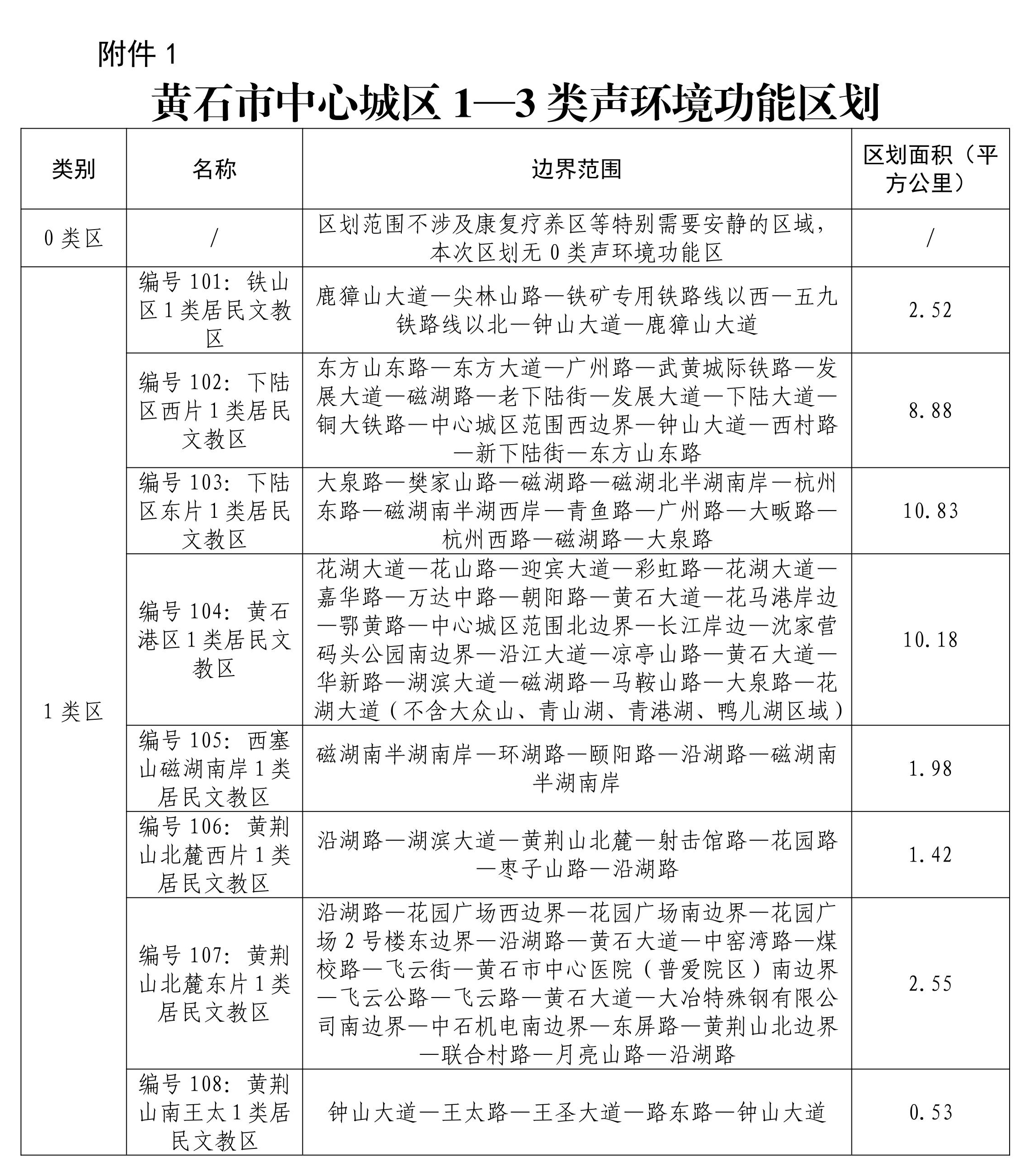
(三)便于管理原则。区划范围明确,单块的声环境功能区面积原则上不小于 0.5平方公里,并有利于城市规划的实施,便于城市环境噪声管理和促进噪声治理。
(四)适时调整原则。随着城市规划的逐步实施,根据城市规模和用地的变化情况,原划定结果可适时进行调整,原则上不超过 5年调整一次。
五、声环境功能区类别
(一)声环境功能区划分类型
1.0类声环境功能区:指康复疗养区等特别需要安静的区域。
2.1类声环境功能区:以居民住宅、医疗卫生、文化教育、科研设计、行政办公为主要功能,需要保持安静的区域。
3.2类声环境功能区:以商业金融、集市贸易为主要功能,或者居住、商业、工业混杂,需要维护住宅安静的区域。
4.3类声环境功能区:以工业生产、仓储物流为主要功能,需要防止工业噪声对周围环境产生严重影响的区域。
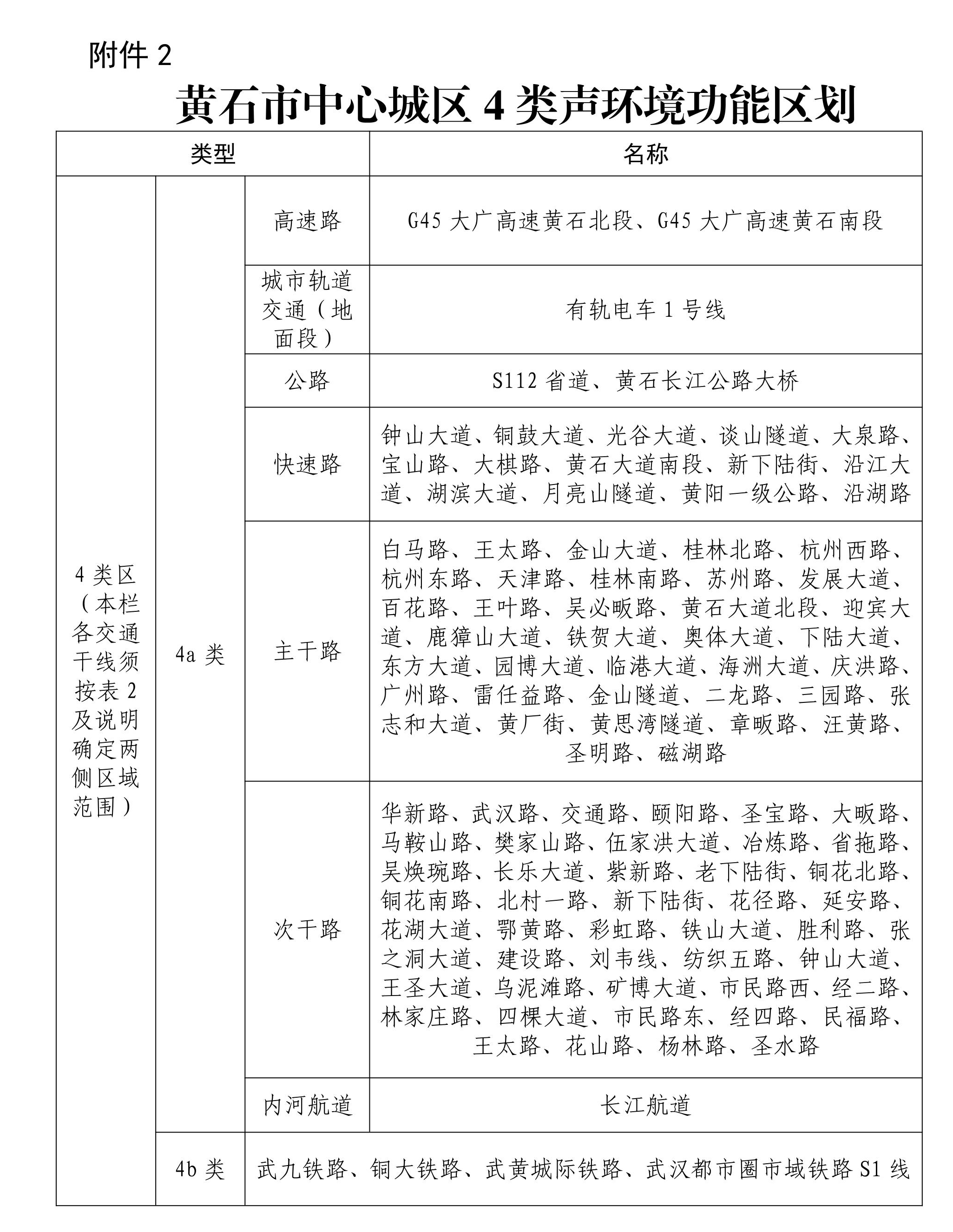
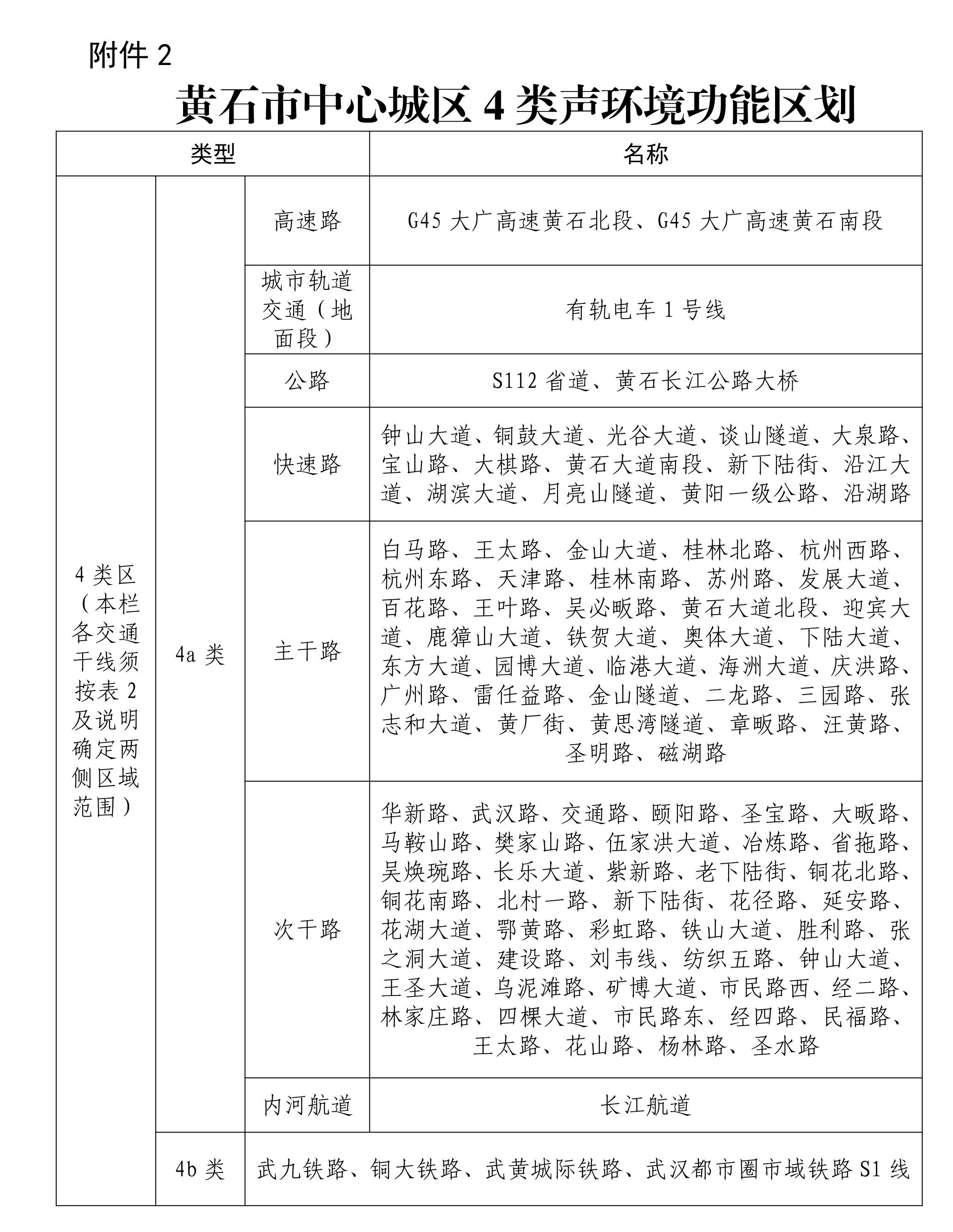
5.4类声环境功能区:交通干线两侧一定距离之内,需要防止交通噪声对周围环境产生严重影响的区域,包括 4a类和 4b类两种类型,其中高速公路、一级公路、二级公路、城市快速路、城市主干路、城市次干路、城市轨道交通(地面段)、内河航道两侧区域为 4a类,铁路干线两侧区域为 4b类;城市轨道交通(地面)场站、公交枢纽、港口站场、高速公路服务区等具有一定规模的交通服务区域为 4a类,铁路站场等具有一定规模的交通服务区域为 4b类。4a类和 4b类交通干线边界线外两侧距离的确定方法见表 2。4a类声环境功能区和 4b类声环境功能区重叠区域执行 4b类功能区。本区划实施以后,新建的交通工程及附属设施按以上条款执行。
表 2 交通干线两侧 4类区域范围(边界与 1—3类区的距离)


交通干线边界线:城市交通干线中各级市政道路与人行道的交界线,无人行道的高架道路地面投影边界,各级公路的边界线,铁路交通用地边界线,城市轨道交通用地边界线,内河航道的河堤护栏或堤外坡角。
临街建筑隔声:当交通干线纵深范围内以高于三层楼房以上(含三层)的建筑为主时,第一排建筑面向道路一侧至交通干线边界线的范围内受交通噪声直达声影响的区域划为4a类声环境功能区;第一排建筑背向道路一侧未受到交通噪声直达声影响的区域执行相邻声环境功能区要求。对于第二排及以后的建筑,若其高于前排建筑或虽低于前排建筑但因楼座错落设置使部分楼体探出前排遮挡并受到道路交通噪声的直达声影响,则高出及探出部分的楼层面向道路一侧范围划为4a类声环境功能区。交通干线临街建筑以低于三层楼房(含开阔地)为主时,不考虑临街建筑隔声。4b类声环境功能区不考虑临街建筑隔声。
(二)乡村区域和未明确用地规划类型的区域适用的声环境质量要求
根据《声环境质量标准》(GB3096—2008)相关规定:乡村区域一般不划分声环境功能区,根据环境管理的需要,县级以上人民政府生态环境行政主管部门可按以下要求确定乡村区域适用的声环境质量要求。
1.位于乡村的康复疗养区执行0类声环境功能区要求。
2.村庄原则上执行1类声环境功能区要求,工业活动较多的村庄以及有交通干线经过的村庄(指执行4类声环境功能区要求以外的地区)可局部或全部执行2类声环境功能区要求。
3.集镇执行2类声环境功能区要求。
4.独立于村庄、集镇之外的工业、仓储集中区(面积≥0.5平方公里以上)执行3类声环境功能区要求。
中心城区规划区范围内未明确用地规划类型的区域原则上参照乡村区域声环境质量要求管理。
六、声环境功能区划分结果
本次划分无0类功能区;声环境1—4类功能区划结果详见附件。
七、补充规定
(一)若因城市国土空间总体规划修编,导致用地现状发生变更,该区域声环境功能区类别按照《声环境功能区划分技术规范》(GB/T 15190—2014)相关规定及时进行调整。
(二)交通干线建设规划未实施前应按照当前声环境功能区类别管理,规划实施后实时调整为4类区。
(三)机场不适用于本区划。机场周围区域内除飞机外的交通运输、工业生产、建筑施工和社会生活噪声源,应执行其所在本区划声环境功能区对应的噪声排放标准;飞机降落与地面滑行过程中产生的噪声,执行《机场周围飞机噪声环境标准》(GB9660-88)要求。机场周围区域指机场周围受飞机通过(起飞、降落、低空飞越)噪声影响的区域,以经批准的相关环境影响评价文件中所确定的区域为准。
(四)本区划文本及图件主要用于声环境功能区划管理,根据用地现状确定,规划中的产业园区、道路等须待规划批准实施、项目竣工验收后再进行划分或调整。
八、监督与管理
(一)本功能区类别划分和执行中的具体问题由黄石市生态环境局负责解释。
(二)各区人民政府(开发区管委会)对本辖区内的声环境质量负责,应当采取措施,改善本辖区声环境质量。
各区人民政府(开发区管委会)生态环境部门对本区域内的噪声污染防治实施统一监督管理。
(三)自然资源和城乡建设部门在制定城市规划时,应当充分考虑声环境功能区类别的管理目标和任务,合理规划建筑布局,预防噪声污染。
(四)根据《黄石市贯彻落实<中华人民共和国噪声污染防治法>政府部门责任清单》(黄政办发〔2022〕65号)和《市人民政府办公室关于进一步明确噪声污染防治部门职责分工的通知》(黄政办函〔2025〕2号)文件要求,相关职能部门应按照各自职责分工,对噪声污染防治实施监督管理。如有调整,以新的政策文件要求为准。
(五)根据黄石市城市规模和用地变化情况,原划定结果可由县级以上地方人民政府适时进行调整,进一步提高黄石市城区的声环境质量水平。
(六)本方案自公布之日起实施,《黄石市城区声环境功能区划分》(黄政办发〔2018〕29号)同时废止。本方案未尽事宜,参照有关法律、法规和规章的相关条款执行。
附件:1.黄石市中心城区1—3类声环境功能区划
2.黄石市中心城区4类声环境功能区划
3.黄石市中心城区声环境功能区划图
4.黄石市中心城区1—3类声环境功能区划图
5.黄石市中心城区4类声环境功能区划图






