无障碍阅读
|
长者版
搜索
首页
政府信息公开
解读回应
互动交流
走进黄石
数据开放
政务服务
主题服务
当前栏目:
其他部门预决算公开
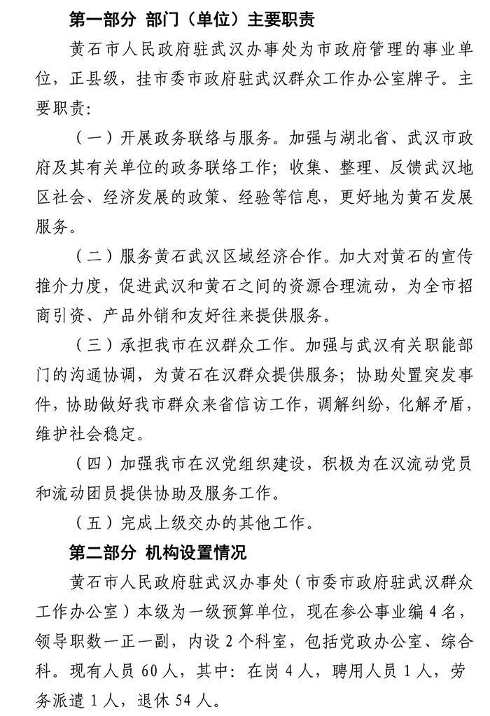
2026年度黄石市人民政府驻武汉办事处(市委市政府驻武汉群众工作办公室)部门预算公开情况说明
来源:黄石市人民政府驻武汉办事处(市委市政府驻武汉群众工作办公室) 时间:2026-01-30
分享:
索引号
000014349/2026-07174
分类
其他部门预决算公开
发布机构
黄石市人民政府驻武汉办事处(市委市政府驻武汉群众工作办公室)
发文日期
2026-01-30
文号
无
市驻汉办2026年度部门预算公开.pdf