| 索引号 | 000014349/2021-17085 | 分类 | 其他部门预决算公开 |
|---|---|---|---|
| 发布机构 | 黄石市人民政府驻上海联络处 | 发文日期 | 2021-02-07 |
| 文号 | 无 |
目录
第一部分工作机构及主要职责
1、主要职责
2、机构设置及人员情况
第二部分2021年部门预算编制情况
(一)收入预算安排情况
(二)支出预算安排情况:
1、在职人员工资福利预算支出
2、机关运行经费预算支出
3、项目经费预算支出
4、政府采购预算支出
5、国有资产占有使用情况
(三)“三公”经费预算安排情况
第三部分2021年部门预算表
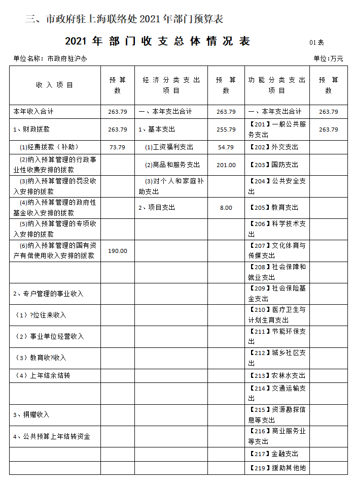
1、2021年部门收支总体情表
2、2021年部门收入预算情况表
3、2021年部门支出预算情况表
4、2021年财政拨款收支预算总表
5、2021年一般公共预算支出情况表(财政拨款)
6、2021年一般公共预算基本支出预算表(财政拨款)
7、2021年部门“三公”经费支出预算表(财政拨款)
8、2021年政府性基金预算支出情况表
第四部分2021年部门预算项目支出情况
1、联络工作经费
第五部分2021年部门预算项目支出绩效目标申报书
1、联络工作经费支出绩效目标申报书
第六部分名词解释
一、机构设置及主要职责
1、主要职责:黄石市人民政府驻上海联络处是纳入我市财政预算的正县级全额拨款事业单位, 部门主要职责是: 一是围绕市委市政府中心工作,借力江浙沪区域和发展优势,服务全市经济社会发展大局。二是主动融入长三角一体化发展格局,开展产业和人才、技术对接、招商引资、招才引智。三是服务上海市、浙江省、江苏省黄石商会和企业家,反哺家乡发展。四是发挥桥梁纽带作用,加强黄石市与江浙沪地区党政机关、工商界等方面的联络交流合作。
2、机构设置及人员情况:根据市编委核定的机构设置、职能配置、人员编制方案,市政府驻上海联络处参公事业编制5名,目前在岗2名,其中,正县级1名、副县级1名;因工作需要,另聘用工作人员4名。
二、市政府驻上海联络处2021年部门预算情况
(一)收入预算安排情况:2021年,收入预算总额为263.79万元,比上年252.21万元增加11.58万元,同比+4.59%。其中一般公共预算收入263.79万元,无其他收入,无政府性基金收入,当年收入与市财政局批复的预算数一致。
(二)支出预算安排情况:2021年,支出预算总额为263.79万元,比上年252.21万元增加11.58万元,同比+4.59%。其中基本支出255.79万元,比上年245.81万元增加9.98万元,同比+4.06%;项目支出8万元,比上年6.4万元增加1.60万元,同比+25%。无政府性基金预算支出,当年支出预算与市财政局批复的预算数一致。详细明细如下:
1、在职人员工资福利预算安排情况:2021年在职人员工资福利支出54.79万元,比上年增加4.22万元,同比+8.34%。主要是在职人员基本工资10.71万元,比上年增加0.58万元,同比+5.73%;在职人员津贴工资14.46万元,比上年增加0.94万元,同比+6.95%;奖励工资14.70万元,比上年增加1.66万元,同比+12.73%;在职人员养老保险4.17万元,比上年增加0.25万元,同比+6.38%;在职人员医疗保险5.69万元,比上年增加0.42万元,同比+7.97%;在职人员住房公积金5.06万元,比上年增加0.37万元,同比+7.89%。
2、机关运行经费预算安排情况:2021年机关运行经费支出201万元,比上年增加5.76万元,同比+2.95%。具体组成明细为:一是日常公用经费176.45万元,比上年增加5.60万元,同比+3.28%,主要用于日常办公费32.85万元、印刷费3万元,水电费6万元、邮电费5万元、物业管理费15万元、差旅费5万元、维修(护)费20万元、公务接待费3万元、劳务费72万元,其他商品服务支出14.60万元;二是其他交通费7.26万元,比上年增加4.88万元,同比+205.04%;三是工会经费2.24万元,比上年增加0.96万元,同比+75%;四是职工福利费3.05万元,比上年增加1.57万元,同比+106.08%;五是公车运行及维护费12万元,比上年减少7.25万元,同比-37.66%。
3、项目经费预算安排情况:2021年联络工作项目经费支出8万元,比上年增加1.60万元,同比+25%。
4、政府采购预算安排情况:2021年预算安排政府采购0万元。根据2021年市政府采购目录调整,本年没安排政府采购预算指标。
5、国有资产占有使用情况:2021年初资产总计996.09万元,比上年增加49.70万元,同比+5.25%。负债100.07万元,比上年减少9.75万元,同比-8.88%。其中流动资产264.68万元,固定资产731.41万元,无形资产净值0万元;资产负债率为10.05%。
(三)“三公”经费预算安排情况:2021年,安排“三公”经费预算21万元,比上年预算安排减少3.25万元,同比-13.40%。
1、公务用车运行维护费预算14万元,比上年预算安排减少5.25万元,同比-27.27%。预算时主要考虑以下几点因素:一是加强用车管理,树立节约意识。2021年进一步完善联络处车辆使用管理办法,尽量减少公车使用。二是加强车辆保养,减少维修支出。联络处领导一再要求车辆使用和管理人员,千方百计做好车辆日常维护保养工作,保证车辆不带病上路,减少不必要大额修理支出。三是因联络处是新购车辆,前三年各项修理费用按常规也会减少部分费用。
2、公务车辆购置费0万元,比上年预算安排增加0万元,同比+0%。
3、公务接待费预算7万元,比上年预算安排增加2万元,同比+40%。预算时主要考虑的因素是:一是2021年市委市政府,加强了驻上海联络处的招商力度,黄石相关部门的人员来往于上海的次数和人员会大幅度增加,公务接待费用也会随之增加。二是上海是排名数一数二的一线大都市,物价水平整体较高,每年物价也有不小增长幅度。
4、因公出国(境)预算0万元,联络处全年没有安排公务出国事项,没有此项预算。







四、市政府驻上海联络处2021年部门预算项目支出情况
1、联络工作经费:根据市委、市政府的授权,代表黄石市在上海协调办理有关政务工作。加强同在上海各科研教育部门、本市在上海的企事业单位及知名人士的联系,为黄石发展服务。搜集、整理有关信息,为黄石发展提出建设性的意见和建议,为市领导决策和市直机关提供信息服务。市级领导和市级领导机关在上海公务活动的接待服务工作。为保障各项工作有序开展,需财政提供专门工作经费。2019年财政预算8万元,主要用于招商引资方面工作的支出,2020年预算安排6.40万元,主要用于招商引资商务接待,外出招商、调研考察企业,联系在沪企事业单位,走访知名人士等外出差旅、公车运行及维修费等。2021年根据工作需要预算安排资金8万元,主要用于外出联系招商业务,走访企业,回黄处理政务等差旅费2万元,用于来沪领导及招商引资商务接待等4万元,用于公车运行维护费中黄石与上海费用差额补助2万元。

六、名词解释
(一)财政拨款收入:指市级财政预算安排且当年拨付的资金。
(二)基本支出:指为保障机关正常运转、完成日常工作任务而发生的人员支出和公用支出。
(三)项目支出:指在基本支出之外为完成特定行政任务和事业发展目标所发生的支出。
(四)行政运行(2010301):反映为保障机关正常运转、完成日常工作任务而发生的支出。一是人员支出,包括基本工资、津贴补贴等。二是公用支出,包括办公费、邮电费、交通费、差旅费以及按规定比例提取的工会经费、福利费等。