| 索引号 | 000014349/2020-01064 | 分类 | 其他部门预决算公开 |
|---|---|---|---|
| 发布机构 | 市机关事务服务中心 | 发文日期 | 2020-06-10 |
| 文号 | 无 |
根据《黄石市财政局关于批复2020年市直部门预算的通知》黄财预发【2020】19号文件、《黄石市财政局关于进一步做好预决算公开工作的通知》黄财预发【2020】18号文件,本着真实性、完整性和合法性的原则,我中心按文件相关要求公开本部门2020年收支预算情况:
目 录
第一部分 黄石市机关事务服务中心机构设置及主要职责
(一)、基本情况
(二)、主要职责
(三)、人员情况
第二部分 黄石市机关事务服务中心2020年部门预算编制情况
(一)、2020年部门预算收入情况
(二)、2020年部门预算支出情况
1、在职人员工资福利支出
2、对个人和家庭的补助经费支出
3、机关运行经费支出
4、项目经费支出
5、政府采购预算
6、国有资产占有使用情况
(三)“三公”经费预算编制情况
第三部分 黄石市机关事务服务中心2020年部门预算表
1、2020年部门收支总体情况表
2、2020年部门收入预算情况表
3、2020年部门支出预算情况表
4、2020年财政拨款收支预算总表
5、2020年一般公共预算支出情况表(财政拨款)
6、2020年一般公共预算基本支出预算表(财政拨款)
7、2020年部门“三公”经费支出预算表(财政拨款)
8、2020年政府性基金预算支出情况表
第四部分 黄石市机关事务服务中心(本级)2020年部门预算情况公开
第五部分 黄石市市政府机关幼儿园2020年部门预算情况公开
第六部分 黄石市委机关幼儿园2020年部门预算情况公开
一、市机关事务服务中心机构设置及主要职责
(一)、基本情况 黄石市机关事务服务中心,是黄石市人民政府直属正县级参公事业单位,负责黄石市委、人大、政府、政协及市级机关大院办公单位机关事务管理和全市公共机构节能管理工作。下设后勤服务中心、市直机关公务用车保障中心两个公益一类事业单位,有独立核算二级预算单位市委机关幼儿园,市委、市政府机关医务室,市政府机关幼儿园三个事业单位(从2017年开始,市委、市政府机关医务室人员工资、公用经费预算合并到机关事务服务中心核算)。
黄石市政府机关幼儿园,是一所省级示范性公办幼儿园,是财政全额拨款的公益二类的事业单位。内设机构:办公室、财务室、保健室。
黄石市委机关幼儿园,是黄石市机关事务服务中心直属公益二类事业单位,单位性质为财政补助事业单位,独立编制财政部门预算和决算。全园设有保健室、电教室、档案室、陈列室、教师阅览室及功能室5间(音乐、体育、阅读、美工、科学),现开设12个教学班。
(二)、主要职责 1、依照现行政策和法规,研究拟订所承担职责的管理制度,并组织实施。2、制定市级机关大院后勤工作中长期发展规划,并组织实施。3、负责市级机关大院内各办公大楼的公共安全管理和综合治理工作。4、负责市级机关大院内办公用房、公用设施设备的维修及更新扩建工作。5、负责市级机关大院和职工住宅小区的基本建设规划报批和组织实施工作。6、负责市级机关大院内绿化美化、环境建设、环卫环保工作。7、负责市级领导生活服务、住房安排、办公环境的美化优化工作。8、制定机关后勤服务规划,负责机关后勤服务管理。9、承办上级交办的其他事项。10、公务用车管理。
黄石市政府机关幼儿园,主要职责是坚持保教并重,促进幼儿全面发展,发挥省级示范园的引领示范作用,带动全市学前教育的蓬勃发展。
黄石市委机关幼儿园,主要职责是贯彻党的教育方针和政策,在《幼儿园教育指导纲要》、《幼儿园工作规程》和《3-6岁儿童学习与发展指南》的指导下实践探索,作为一所公办老园,2018年,我园迎来了发展改革的新转折点,随着“一园两翼,共同腾飞”的发展规划拟定,我园提出了“生态生活 快乐同行”办园理念,确定了“建立以园本课程为核心的生态系统”办园特色,从物质环境到人文精神都力求一个良好的生态面貌,努力把幼儿园建设成为一所有生命力的幼儿园!
(三)、人员情况 2020年财政预算实有编制数152名,其中行政参公编制人员16名,机关工勤编制人员23名,公益事业二类人员113名(市政府机关幼儿园68名,市委机关幼儿园45名)。2020年财政预算我中心2020年实有在职人员142名,离休人员2名,退休人员119名,编内聘用人员2名,政府雇员2名,遗属1名,聘请了临时人员60名。其中中心有在职人员36名,离休人员1名,退休人员42名,编内聘用人员2名,政府雇员2名,遗属1名,临时人员11名;市政府机关幼儿园实有在职在编人员63名,聘用人员37名,退休人员50名;市委机关幼儿园实有在职人员43名,编外聘用人员53名,离休人员1名,退休人员27名。
二、2020年部门预算编制情况
(一)、2020年部门预算收入情况 我中心2020年部门预算收入5334.33万元,比上年减少56.87万元,同比减少1.05%。其中一般公共财政预算收入4846.29万元,专户管理的事业收入300万元,其他收入0万元,政府性基金收入0万元,当年收入与市财政局批复的预算数一致。
(二)、2020年部门预算支出情况 我中心2020年部门预算支出5334.33万元,比上年减少56.87万元,同比减少1.05%。其中基本支出3429.88万元,比上年3567万元减少137.12万元,同比减少3.84%,项目支出1904.45万元,比上年1824.20万元增加80.25万元,同比增加4.40%。当年支出预算与市财政局批复的预算数一致。详细明细如下:
1、在职人员工资福利支出2130.99万元,比上年预算支出减少129.50万元,主要是在职人员基本工资预算624.83万元,比上年增加53.52万元;在职人员国家规定津补贴预算123.61万元,比上年减少3.67万元;在职人员奖励预算199.31万元,比上年减少8.73万元;在职员人员绩效工资预算535.70万元,比上年减少158.33万元;在职人员养老保险缴费预算223.46万元,比上年增加中8.61万元;在职人员医疗保险缴费预算216.89万元,比上年减少12.17万元;在职人员住房公积金缴费预算188.35万元,比上年减少9.57万元;雇员、聘用及以钱养事人员工资预算18.84万元比上年增加0.84万元。
2、对个人和家庭的补助经费支出248.18万元,比上年预算支出增加71.64万元,主要是离休人员经费预算27.50万元,比上年增加3.41万元;退休人员奖励工资及公用经费预算149.93万元,比上年增加35.07万元;退休人员医疗费补助预算69.75万元,比上年增加32.76万元;抚恤和生活补助1万元,比上年增加0.40万元。
3、机关运行经费支出1050.71万元,比上年预算支出减少79.26万元,同比减少7.01%,具体组成明细为:一是日常公用经费940.48万元,比上年预算减少88.11元,机关运行经费支出主要用于日常办公费507.50万元、印刷费5万元、水电费23.60万元、邮电费20.48万元、差旅费11.50万元、维修(护)费53.90万元、培训费2.50万元、公务接待费3.70万元、劳务费312.30万元;二是交通费28.10万元,比上年预算减少0.06万元,其中公务车辆运行及维护费4万元,比上年减少0万元;在职人员公务交通补贴24.10万元,比上年预算减少0.06万元;三是工会经费28.73万元,比上年预算增加2.85万元;四是职工福利费53.40万元,比上年预算增加6.06万元。
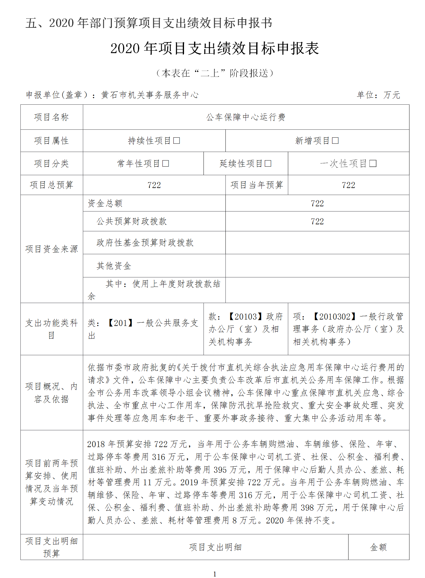
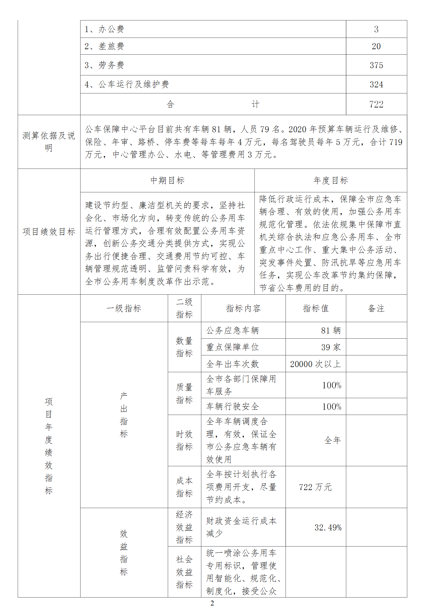
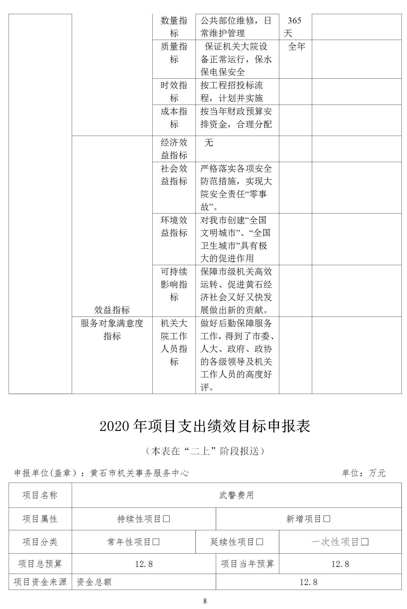
4、项目经费支出1904.45万元,比上年预算增加80.25万元,同比增加4.40%,详细明细有:公车保障中心运行费722万元,比上年增加0万元;后勤保障(水电)费(含周转房物业管理费)874万元,比上年增加29万元;政府大院维护费72万元,比上年减少28万元;武警费用12.80万元,比上年减少5.20万元;公共节能支出0万元,比上年减少18万元;市委幼儿园学前教育专项197.16万元,比上年增加148.16万元;市政府学前教育专项26.49万元,比上年减少45.71万元。
5、政府采购预算安排资金584.92万元,比上年减少205.72万元,其中货物类43.40万元,服务类541.52万元。服务类含车辆维修费用20万元,印刷服务7.32万元,政府购买服务支出514.20万元。
6、 国有资产占有使用情况,2020年初我中心资产总计16655.12万元,比上年减少1954.08万元,同比-10.503%。其中流动资产4154.49万元,固定资产净值12231.89万元,无形资产净值239.56万元;负债611.92万元,比上年增加218.14万元,同比+55.40%。资产负债率为3.67%。
(三)“三公”经费预算编制情况:2020年,我中心安排“三公”经费预算331.70万元,比上年预算支出增加3.70万元,其中公务出国(境)费用0万元;公务接待费用3.70万元;公务用车运行及维护费用328万元(含机关公车运行及维修费预算4万元,公车保障中心车辆运行及维修费预算324万元)。详细明细如下:
1、公务用车运行维护费预算328万元,比上年预算增加8万元,同比增加2.50%。主要用于我中心公车保障中心80辆公务应急保障用车,以及机关1辆公务车辆的维修保养、汽油、过路、年审、保险等运行维修经费的开支。
2、公务用车购置费预算0万元,比上年预算增加0万元,同比增加0%,因车辆购置为当年根据实际情况需要向财政另行申请资金,没有列入年初部门预算。2020年我中心实有公务车辆82辆。
3、公务接待费预算3.70万元,比上年预算增加0.70万元,同比增加23.33%,主要是用于省局来黄调研、检查以及全国各地同行来黄学习交流等公务接待费用
4、因公出国(境)预算0万元,比上年预算减少5万元,用于我中心没有安排人员因公出国费用。
三、 黄石市机关事务服务中心2020年部门预算表









黄石市机关事务服务中心(本级)2020年部门预算情况公开
根据《黄石市财政局关于批复2020年市直部门预算的通知》黄财预发【2020】19号文件、《黄石市财政局关于进一步做好预决算公开工作的通知》黄财预发【2020】18号文件,本着真实性、完整性和合法性的原则,我中心按文件相关要求公开本部门2020年收支预算情况:
目 录
第一部分 黄石市机关事务服务中心机构设置及主要职责
(一)、基本情况
(二)、主要职责
(三)、人员情况
第二部分 黄石市机关事务服务中心2020年部门预算编制情况
(一)、2020年部门预算收入情况
(二)、2020年部门预算支出情况
1、在职人员工资福利支出
2、对个人和家庭的补助经费支出
3、机关运行经费支出
4、项目经费支出
5、政府采购预算
6、国有资产占有使用情况
(三)“三公”经费预算编制情况
第三部分 黄石市机关事务服务中心2020年部门预算表
1、2020年部门收支总体情况表
2、2020年部门收入预算情况表
3、2020年部门支出预算情况表
4、2020年财政拨款收支预算总表
5、2020年一般公共预算支出情况表(财政拨款)
6、2020年一般公共预算基本支出预算表(财政拨款)
7、2020年部门“三公”经费支出预算表(财政拨款)
8、2020年政府性基金预算支出情况表
第四部分 黄石市机关事务服务中心2020年部门预算项目支出编制情况
1、公车保障中心运行费
2、后勤保障(水电)费
3、政府大院维修费用
4、武警费用
第五部分 黄石市机关事务服务中心2020年部门预算项目支出绩效目标申报书
1、公车保障中心运行费绩效目标申报书
2、后勤保障(水电)费绩效目标申报书
3、政府大院维修费用绩效目标申报书
4、武警费用绩效目标申报书
第六部分 名词解释
第七部分 项目支出绩效目标批复表(50万元以上)
一、市机关事务服务中心机构设置及主要职责
(一)、基本情况 黄石市机关事务服务中心,是黄石市人民政府直属正县级参公事业单位,负责黄石市委、人大、政府、政协及市级机关大院办公单位机关事务服务工作。下设后勤服务中心、市直机关公务用车保障中心两个公益一类事业单位,有独立核算二级预算单位市委机关幼儿园,市委、市政府机关医务室,市政府机关幼儿园三个事业单位(从2017年开始,市委、市政府机关医务室人员工资、公用经费预算合并到机关事务服务中心核算)。
(二)、主要职责 1、依照现行政策和法规,研究拟订所承担职责的管理制度,并组织实施。2、制定市级机关大院后勤工作中长期发展规划,并组织实施。3、负责市级机关大院内各办公大楼的公共安全管理和综合治理工作。4、负责市级机关大院内办公用房、公用设施设备的维修及更新扩建工作。5、负责市级机关大院和职工住宅小区的基本建设规划报批和组织实施工作。6、负责市级机关大院内绿化美化、环境建设、环卫环保工作。7、负责市级领导生活服务、住房安排、办公环境的美化优化工作。8、制定机关后勤服务规划,负责机关后勤服务管理。9、承办上级交办的其他事项。10、公务用车管理。
(三)、人员情况 我中心机关有参公编制16名,公益事业一类人员23名,我中心2020年有在职人员36名,离休人员1名,退休人员42名,编内聘用人员2名,政府雇员2名,遗属1名,鉴于大院内服务项目多且职责重,有关岗位根据工作需要聘请了临时人员11人。
二、2020年部门预算编制情况
(一)、2020年部门预算收入情况 我中心2020年部门预算收入2640.10万元,比上年2646.21万元减少6.11万元,同比减少0.23%。 其中一般公共预算收入2640.10万元,其他收入0万元,政府性基金收入0万元,当年收入与市财政局批复的预算数一致。
(二)、2020年部门预算支出情况 我中心2020年部门预算支出2640.10万元,比上年2646.21万元减少6.11万元,同比减少0.23%。其中基本支出959.30万元,比上年943.21万元增加16.09万元,同比增加1.71%,项目支出1680.80万元,比上年1703万元减少22.20万元,同比减少1.30%。无政府性基金预算支出。当年支出预算与市财政局批复的预算数一致。详细明细如下:
1、在职人员工资福利支出682.29万元,比上年预算支出减少11.60万元,主要是在职人员基本工资预算162.88万元,比上年增加11.05万元,在职人员国家规定津补贴预算123.61万元,比上年减少3.67万元,在职人员奖励预算199.31万元,比上年减少8.73万元,在职人员养老保险缴费预算48.01万元,比上年减少10.34万元,在职人员医疗保险缴费预算68.63万元,比上年减少0.40万元,在职人员住房公积金缴费预算61.01万元,比上年减少0.35万元,雇员、聘用及以钱养事人员工资预算18.84万元比上年增加0.84万元。
2、对个人和家庭的补助经费支出176.23万元,比上年预算支出增加30.81万元,主要是离休人员经费预算16.22万元,比上年增加2.66万元,退休人员奖励工资及公用经费预算141.16万元,比上年增加25.70万元,退休人员医疗费补助预算18.85万元,比上年增加2.45万元。
3、机关运行经费支出100.78万元,比上年预算支出减少3.12万元,同比减少3%,具体组成明细为:一是日常公用经费51.30万元,比上年预算减少1.43元,机关运行经费支出主要用于日常办公费26.60万元、印刷费2万元、邮电费15万元、差旅费5万元、公务接待费2.70万元;二是交通费26.60万元,比上年预算减少1.56万元,其中公务车辆运行及维护费4万元,比上年减少0万元;在职人员公务交通补贴22.60万元,比上年预算减少1.56万元;三是工会经费10.17万元,比上年预算减少0.06万元;四是职工福利费12.71万元,比上年预算减少0.07万元。
4、项目经费支出1680.80万元,比上年预算减少22.2万元,同比减少1.30%,详细明细有:公车保障中心运行费722万元,比上年增加0万元;后勤保障(水电)费(含周转房物业管理费)874万元,比上年增加29万元;政府大院维护费72万元,比上年减少28万元,武警费用12.80万元,比上年减少5.20万元,公共节能支出0万元,比上年减少18万元。
5、政府采购预算安排资金554万元,比上年减少171万元,其中货物类21万元,服务类533万元。服务类含车辆维修费用20万元,印刷服务2万元,政府购买服务支出511万元。
6、 国有资产占有使用情况,2020年初我中心资产总计14881.34万元,比上年减少1997.14万元,同比-11.83%。其中流动资产3157.73万元,固定资产净值11723.61万元;负债320.71万元,比上年增加208.68万元,同比+186.28%。资产负债率为2.16%。
(三)“三公”经费预算编制情况:2020年,我中心安排“三公”经费预算330.70万元,比上年预算支出增加2.70万元,其中公务出国(境)费用0万元;公务接待费用2.70万元;公务用车运行及维护费用328万元(含机关公车运行及维修费预算4万元,公车保障中心车辆运行及维修费预算324万元)。详细明细如下:
1、公务用车运行维护费预算328万元,比上年预算增加8万元,同比增加2.50%。主要用于我中心公车保障中心80辆公务应急保障用车,以及机关1辆公务车辆的维修保养、汽油、过路、年审、保险等运行维修经费的开支。
2、公务用车购置费预算0万元,比上年预算增加0万元,同比增加0%,因车辆购置为当年根据实际情况需要向财政另行申请资金,没有列入年初部门预算。2020年我中心实有公务车辆82辆。
3、公务接待费预算2.70万元,比上年预算减少0.30万元,同比减少10%,主要是用于省局来黄调研、检查以及全国各地同行来黄学习交流等公务接待费用
4、因公出国(境)预算0万元,比上年预算减少5万元,用于我中心没有安排人员因公出国费用。
三、 黄石市机关事务服务中心2020年部门预算表








四、2020年部门预算项目支出编制情况
1、公车保障中心运行费 我市党政机关公务用车制度改革后,为积极做好公务用车保障工作。机关事务服务中心根据市委市政府年初下达的任务指标,重点保障11家具有执法职能单位、22家单位应急用车和全市重点中心工作保障用车。以及抢险救灾、事故处理、信访维稳、防汛抗旱等重点急难险重任务。2018年预算安排722万元,当年用于公务车辆购燃油、车辆维修、保险、年审、过路停车等费用316万元,用于公车保障中心司机工资、社保、公积金、福利费、值班补助、外出差旅补助等费用395万元,用于保障中心后勤人员办公、差旅、耗材等管理费用11万元。2020年保持预算722万元。
2、后勤保障(水电)费 机关事务服务中心担市委、市政府机关大院的后勤保障工作,负责院内各办公大楼的公共安全管理和综合治理工作、院内办公用房、公用设施设备的维修及更新扩建工作、机关大院和职工住宅小区的基本建设规划报批和组织实施工作、院内绿化美化、环境建设、环卫环保工作、市级领导及职工生活服务、住房安排、办公环境的美化优化工作等。2018年财政预算845万元,主要支付机关大院食堂托管费155万元,机关大院保安服务费170万元,保洁费75万元,绿化摆花费55万元,会务托管费16万元,理发室托管费10万元,配电室托管费28万元,空调、工程等维修50万元,水电费200万元,电梯保养4万元,生物病媒防制3万元,后勤保障中心服务人员劳务费、社保、公积金等支出50万元,市级领导周转房及非机关大院区后勤保障服务支出24万元,管理审计服务5万元。 2020年财政预算874万元,主要用于机关大院食堂托管费198万元,机关大院保安服务费170万元,保洁费75万元,绿化摆花费60万元,会务托管费16万元,理发室托管费10万元,配电室托管费30万元,空调、工程等维修44万元,水电费210万元,电梯保养4万元,生物病媒防制3万元,资产购置15万元,审计服务5万元、会计服务费5万元,行政小区物业管理费29万元。
3、政府大院维修费用 根据中办发【2013】17号文件,关于党政机关停止新建楼堂馆所和清理办公用房的通知,市政府大院各办公楼使用时间较长,设施设备老化,功能不全、存在安全隐患,必须进行维修改造。党政机关办公用房维修改造项目所需投资,统一纳入预算安排财政资金解决。我中心担负整个黄石市政大院办公用房及设备的管理维护维修工作,市级机关大院占地186亩,5栋办公大楼,总建筑面积63277㎡,绿化面积72430㎡,绿化率54.3%,1500名工作人员集中办公。根据《机关事务管理条例》《湖北省机关事务管理办法》,每年财政应安排专门项目资金,用于市级机关大院办公楼、公用设施设备维修维护。2018年财政安排预算资金100万元,主要用于机关大院2018年的水管改造20万元,市委401会议室屋面防水10万元、更换中央空调20万元,市委、市政府、市人大政协办公楼挂牌8万元,白蚁防治12万元,机关食堂维修改造30万元。2020年财政预算72万元,主要用于政府大院内水电、公共部位、公用设备维修费用22万元;市委、市政府、人大政协共三幢大楼公共卫生间维修22万元,人大政协楼屋面防水工程14万元,机关大院消防监控工程更新改造14万元。
4、武警费用 驻黄石市机关大院武警官兵担负着市直机关大院的安全保卫任务,主要是对突然发生的危害国家安全或者社会秩序的违法事件依法实施处置,包括处置叛乱事件、骚乱及暴乱事件、群体性治安、械斗事件等。需财政每年拨专项资金为武警官兵驻地衣食住行等提供有力保障。2018年财政预算18万元,主要用于驻大院武警官兵生活补助7.2万元、营房建设、防水、维修、设施设备更新等6万元、节假日、退伍慰问等费用4.8万元;2020年财政预算安排12.80万元,主要用于驻大院武警官兵生活补助6万元、营房建设、防水、维修、设施设备更新等4万元、节假日、退伍慰问等费用2.8万元。










六、 名词解释
(一)财政拨款收入:是指市级财政决算安排且当年拨付的资金。
(二)行政运行(2010301):是指为保障机关正常运转、完成日常工作任务而发生的支出。一是人员支出,包括基本工资、津贴补贴等。二是公用支出,包括办公费、邮电费、交通费、差旅费以及按规定比例提取的工会经费、福利费等。
(三)机关服务(2010303):是指提供后勤服务的各类后勤服务中心、医务室附属事业单位的支出。
(四)基本支出:是指为保障机关正常运转、完成日常工作任务而发生的人员支出和公用支出。
(五)项目支出:是指在基本支出之外为完成特定行政任务和事业发展目标所发生的支出。
七、项目支出绩效目标批复表