无障碍阅读
|
长者版
搜索
首页
政府信息公开
解读回应
互动交流
走进黄石
数据开放
政务服务
主题服务
当前栏目:
其他部门预决算公开
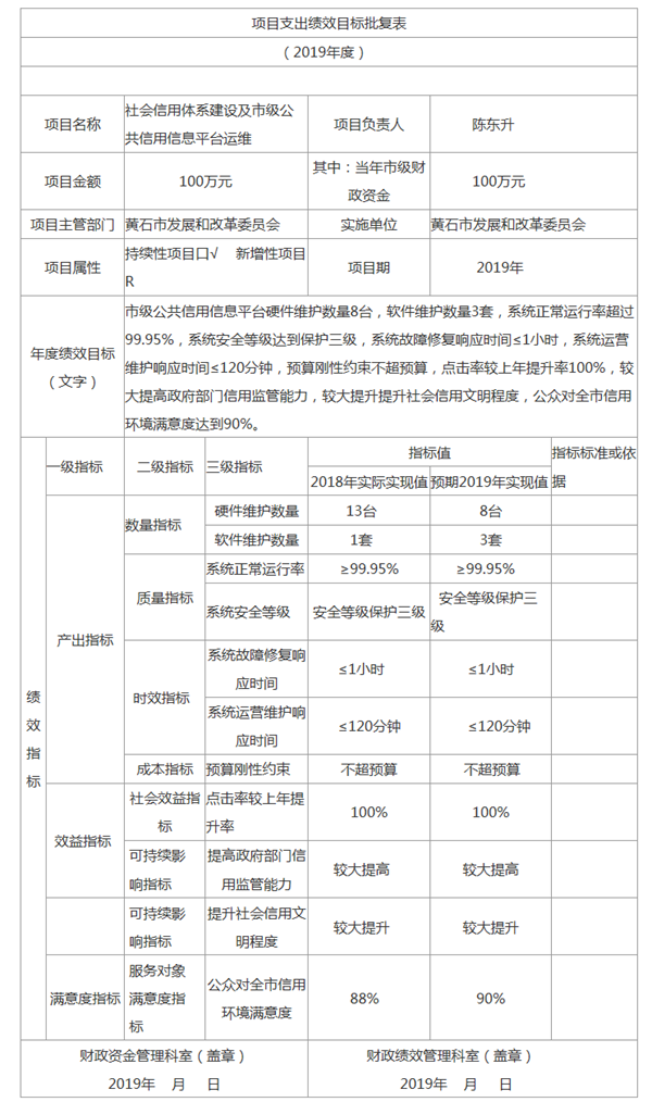
市发改委2019年(社会信用体系建设及市级公共信用信息平台运维)绩效目标批复表
时间:2019-02-14
分享:
索引号
000014349/2019-00005
分类
其他部门预决算公开
发布机构
市发改委
发文日期
2019-02-14
文号