无障碍阅读
|
长者版
搜索
首页
政府信息公开
解读回应
互动交流
走进黄石
数据开放
政务服务
主题服务
当前栏目:
其他部门预决算公开
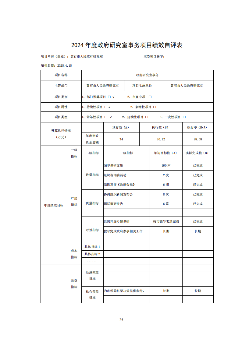
黄石市人民政府研究室2024年度部门决算
来源:黄石市人民政府研究室 时间:2025-09-23
分享:
索引号
000014349/2025-71757
分类
其他部门预决算公开
发布机构
黄石市人民政府研究室
发文日期
2025-09-23
文号
无
2024年决算公开-黄石市人民政府研究室-2025.11.5(定).pdf