| 文件名称 | 市人民政府办公室关于印发黄石市城乡生活垃圾分类工作实施方案的通知 | 文件类型 | 黄政办 |
|---|---|---|---|
| 发文单位 | 黄石市人民政府办公室 | 发文字号 | 黄政办发〔2019〕30号 |
| 发文日期 | 2019-12-19 09:50:32 | 发布日期 | 2019-12-19 09:50:32 |
| 效力状态 | 有效 | 主题分类 | 综合政务 |
大冶市、阳新县、各区人民政府,黄石经济技术开发区管委会, 市政府各部门:
《黄石市城乡生活垃圾分类工作实施方案》已经市政府第89 次常务会议审议通过,现印发给你们,请认真贯彻执行。
黄石市人民政府办公室
2019年12月6日
黄石市城乡生活垃圾分类工作实施方案
为贯彻落实习近平总书记关于做好生活垃圾分类工作的重 要批示精神和《国务院办公厅关于转发国家发展改革委住房城乡建设部生活垃圾分类制度实施方案的通知》(国办发﹝2017﹞26 号)、《住房和城乡建设部等部门关于在全国地级及以上城市全面 开展生活垃圾分类工作的通知》(建城﹝2019﹞56 号)、《省人民政府办公厅关于印发湖北省推进城乡生活垃圾分类工作实施方 案的通知》(鄂政办函﹝2019﹞47 号)等相关文件精神,进一步提升和改善城乡人居环境,提高社会文明程度和市民素质,现结合我市实际,制定本方案:
一、总体要求
以习近平新时代中国特色社会主义思想为指导,深入贯彻习近平生态文明思想,加快建立分类投放、分类收集、分类运输、分类处理的生活垃圾处理系统,形成以法治为基础、政府推动、市场运作、全民参与、城乡统筹、因地制宜的垃圾分类制度,发挥政府引导作用,鼓励社会资本积极参与垃圾分类工作,努力实现生活垃圾源头减量化、处理无害化、利用资源化。加强县市区域间的协作与科学调度,推动生活垃圾处置终端系统共建共享。建立健全的部门协作机制,树立“管行业必须管分类的意识”,加强业务指导、技术支撑和监督管理,上下联动,形成合力。
二、工作目标
(一)2019 年度目标
1.公共机构及相关企业强制分类。大冶市、阳新县、各城区(含开发区·铁山区)公共机构和相关企业垃圾强制分类覆盖率达到 50%,机关事业单位、大中院校、小学、幼儿园、鄂东医疗集团、鄂东医养集团、社区医院、三星级及以上酒店(宾馆)、大型农贸市场、农产品批发市场、购物中心(万达、武商、摩尔 城等)、超市、商用写字楼、银行金融机构、电信、移动、联通公司等强制分类覆盖率 100%;开发区·铁山区铁山片区公共机构垃圾分类工作形成长效,并建成一定数量的“示范单位”。
2.居民区垃圾分类。黄石港区、西塞山区、下陆区在 2018 年垃圾分类试点社区(小区)的基础上,创新突出垃圾分类工作亮点,并打造可复制、可推广的“垃圾分类示范社区(小区)”,形成长效机制;开发区·铁山区铁山片区在 2018 年全域垃圾分类试点的工作基础上,全面提高相关指标,即:生活垃圾回收利用率达到 15%、垃圾分类知晓率达到 80%以上、垃圾分类正确率至少达到 50%。
3.农村垃圾分类。大冶市陈贵镇、阳新县枫林镇、开发区·铁山区章山街道农村垃圾分类试点乡镇辖区内行政村实行全覆盖。按照农村垃圾分类原则“四分类”即可回收物、有害垃圾、易腐垃圾、其他垃圾进行分类,科学合理、规范设置垃圾分类设施并统一标识,设立有害垃圾收集站点(暂存点),委托具有专业处理资质的单位定期处置,并建立相关台账制度;健全县市区、乡镇、行政村三级垃圾分类检查和考核制度,有检查通报记录;加强农村垃圾分类宣传,发布村规民约(村民公约),引导村民开展生活垃圾分类源头减量,鼓励村民对易腐垃圾进行堆肥还田利用,鼓励垃圾处理技术革新,利用互联网+物联网等技术,提升农村生活垃圾分类与分类处理智能化管理水平。
(二)2020 年—2022 年三年工作目标
1.公共机构及相关企业。到 2020 年,全市公共机构和相关企业生活垃圾分类全覆盖,对公共机构全面实行生活垃圾分类投放管理责任人制度,责任人确定及职责划分按照《湖北省生活垃圾分类技术导则》的有关规定执行;开发区·铁山区铁山片区公共机构垃圾分类取得实质性成效,公共机构及相关企业生活垃圾回收利用率达到 30%、垃圾分类投放正确率不低于 60%、垃圾分类知晓率不低于90%,并建立完善的公共机构垃圾分类考核制度,将垃圾分类日常工作纳入文明单位创建考核指标。
2.居民区垃圾分类(示范片区、示范社区创建)。
(1)到 2020 年,大冶市、黄石港区、西塞山区、下陆区、开发区·铁山区至少有 2 个街道及阳新县兴国镇基本建成生活垃圾分类示范片区;每个街道(单位)至少选择 2 个社区创建垃圾分类示范社区,全市建成生活垃圾分类示范社区 16 个,即:大冶市 2 个、阳新县 2 个、黄石港区 2 个、西塞山区 2 个、下陆区 2个、开发区·铁山区 6 个(其中,铁山片区至少 4 个、开发区片区 2 个)。
(2)到 2022 年,开发区·铁山区继续按照“整区推进” 的工作思路,推进并优化垃圾分类运作模式,建立分类投放、分类收集、分类运输、分类处置的完整体系;大冶市、黄石港区、西塞山区、下陆区、开发区·铁山区至少 3 个街道及阳新县城东新区和经济开发区基本建成生活垃圾分类示范片区;每个街道选择2 个社区创建垃圾分类示范社区(开发区·铁山区铁山街道至少创建垃圾分类示范社区 4 个),全市建成生活垃圾分类示范社区38 个,即:大冶市 6 个、阳新县 6 个、黄石港区 6 个、西塞山区 6 个、下陆区 6 个、开发区·铁山区 8 个(其中,铁山片区至少 4 个、开发区片区 4 个)。
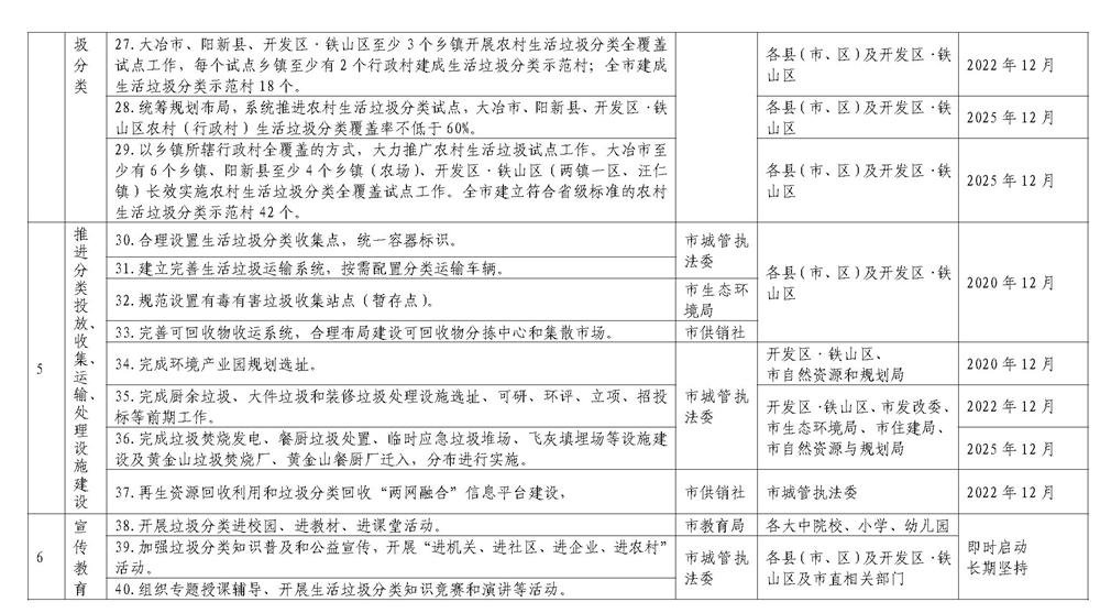
3.农村垃圾分类试点。到 2022 年,大冶市、阳新县、开发区·铁山区各至少 3 个乡镇开展农村生活垃圾分类全覆盖试点工作,每个试点乡镇至少有 2 个行政村建成生活垃圾分类示范村; 全市建成生活垃圾分类示范村 18 个(大冶市、阳新县、开发区·铁山区开发区片区每个垃圾分类试点乡镇建成示范村各 2 个)。
4、垃圾分类配套终端处理设施建设。到 2022 年,完成厨余垃圾、大件垃圾、装修垃圾项目选址、可研、环评、立项、招投标等前期工作。
(三)2025 年工作目标
1.到 2025 年,各城区及开发区·铁山区基本建成城乡生活垃圾分类处理系统;大冶市、阳新县建成区基本建成生活垃圾分类处理系统。
2.全面提升农村生活垃圾分类水平。
(1)统筹规划布局,结合“美丽乡村”、“农村人居环境整治”等特色工作,从分类投放、分类收集、分类运输、分类处理 四个环节,系统推进农村生活垃圾分类试点,确保大冶市、阳新县、开发区·铁山区农村(行政村)生活垃圾分类覆盖率不低于60%。
(2)以乡镇所辖行政村全覆盖的方式,大力推广农村生活垃圾试点工作。大冶市至少有 6 个乡镇、阳新县至少 4 个乡镇(农场)、开发区·铁山区(大王镇、太子镇、汪仁镇)长效实施农村生活垃圾分类全覆盖试点工作。全市建立符合省级标准的农村生活垃圾分类示范村 39 个(其中,大冶市 18 个、阳新县 12 个、开发区·铁山区开发区片区 9 个),每个农村生活垃圾分类试点乡镇至少建成垃圾分类示范村 3 个。
3、垃圾分类配套终端处理设施建设。到 2025 年,建成厨余垃圾处理厂 1 座,处理规模 400 吨/日;大件垃圾处理厂 1 座,处理规模 100 吨/日;装修垃圾处理厂 1 座,处理能力 100 吨/ 日。
三、主要任务和责任分工
(一)做好顶层设计。制定全市城乡生活垃圾分类规划。各 县(市、区)、开发区·铁山区于 2019 年 12 月 15 日前编制或修改完善城乡生活垃圾分类实施方案,明确城市生活垃圾实行“可回收物、有害垃圾、厨余垃圾、其他垃圾”,农村生活垃圾实行“可回收物、有害垃圾、易腐垃圾、其他垃圾”的分类原则,确定目标任务、重点项目、配套政策、具体措施,制定年度工作及宣传计划。探索建立“以块为主、条块结合”的市、县(市、区)、 街道(乡镇)、社区(行政村)四级联动的生活垃圾分类工作机制。[牵头单位:市城管委,责任单位:各县(市、区)、开发区·铁山区]
(二)全面实行分类。坚持公共机构率先示范,加快推进公共机构和相关企业强制分类逐步实现生活垃圾分类全覆盖。坚持整区域推动原则,以街道(乡镇)或社区(行政村)为单元,开展示范片区或示范社区(示范村)建设,实现生活垃圾分类管理主体全覆盖,建立分类投放、分类收集、分类运输、分类处置体系。[牵头单位:市城管委,责任单位:市机关事务服务中心、市经信局、市城管委、市商务局、市市场监督管理局,各县(市、 区)、开发区·铁山区]
(三)倡导源头减量。开展农副产品、食品、化妆品、礼品、外卖、快递等过度包装专项整治行动,对商场、超市、农贸市场等实施“限塑令”落实专项整治。鼓励居民使用环保袋购物,支持采用专用容器盛放厨余垃圾,研究出台限制一次性消费用品管理办法,加强餐饮行业监督管理,倡导文明就餐和“光盘行动”。 规范设置居民小区装修垃圾堆放点,实行定期清理制度,引导居民对装修垃圾开展源头分类并袋装定点堆放。鼓励果蔬批发市场、农贸市场、标准化菜场、农产品批发市场等配置垃圾分类设施,严禁工业固体废物、危险废物、农业废弃物、建筑垃圾等混入生活垃圾处理体系。[责任单位:市发改委、市经信局、市生态环境局、市农业农村局、市商务局、市城管委、市市场监督管 理局、市供销社,各县(市、区)、开发区·铁山区]
(四)施行分类投放。积极探索符合实际、简便易行的分类 投放方式,按照垃圾四分类原则,鼓励有条件的地方开展定时定 点投放,合理设置投放点,居民区或小区结合实际设置错峰误时 投放点,提供便民服务。启动垃圾分类的小区和村庄,要配置现 场引导员进行指导,纠正不规范投放行为。[牵头单位:市城管委,责任单位:市生态环境局、市农业农村局、市供销社,各县(市、区)、开发区·铁山区]
(五)施行分类收集。合理设置规范的生活垃圾分类收集点, 严格按照《湖北省城乡生活垃圾分类技术导则》的要求,全市统一容器标识,严格执行分类收集规范,杜绝混装混运,探索建立完善的“不分类、不收运”的倒逼机制,环卫部门或垃圾分类转运单位有权拒收混投垃圾和不符合分类要求的垃圾。有害垃圾、可回收物以及厨余垃圾(易腐垃圾)的收集(处理)单位(企业) 应规范建立进出台账,详细记录其种类、数量、去向等,实行溯源追踪制度。[牵头单位:市城管委,责任单位:市生态环境局、市农业农村局、市供销社,各县(市、区)、开发区·铁山区]
(六)施行分类运输。各县(市、区)要以确保全程分类为目标,建立和完善分类后的各类生活垃圾运输系统,按需足额配置各类符合标准的分类运输车辆,严禁“先分后混”。厨余垃圾运输车辆必须严格密闭,保持车身整洁,严禁出现“跑冒滴漏” 现象。优化布局,规范合理设置有毒有害垃圾收集站点(暂存点),完善可回收物收运系统,合理布局建设可回收物分拣中心和集散市场。[牵头单位:市城管委,责任单位:市自然资源和规划局、 市生态环境局、市农业农村局、市供销社,各县(市、区)、开发区·铁山区]
(七)施行分类处理。遵循“资源共享、相对集中,合理布局、运距适宜,规模适度、综合治理”的思路,统筹推进生活垃圾焚烧发电、厨余垃圾处理、餐厨废弃物处理、大件垃圾分解、可回收物分拣、装修垃圾处理、市政污泥处理、粪便处理、应急填埋场、飞灰处置场等生活垃圾处理产业园规划建设。综合考虑全市生活垃圾设施现状分布、垃圾收运辐射距离和规避“邻避效应”等因素,科学规划选址。按照“统一规划、分步实施”的原则,近远期结合加快推进厨余垃圾、大件垃圾和装修垃圾处理设施建设。积极探索“互联网+资源回收”模式,加快推进再生资源回收利用和垃圾分类回收“两网融合”信息平台建设,鼓励引入社会化第三方再生资源回收企业承担生活垃圾分类可回收物的分拣、分类、转运等工作。生态环境部门要加快推进有害垃圾处置设施建设,强化有害垃圾全过程污染控制,属于危险废物的按照相应规范进行处置,确保环境安全。财政部门要加大垃圾分类专项资金的投入力度,保障垃圾分类工作稳步推进,尤其是对低值可回收物要制定相关支持政策,实行专项资金补贴,形成长效运作机制。[牵头单位:市城管委,责任单位:市发展改革委、 市财政局、市自然资源和规划局、市生态环境局、市住建局、市农业农村局、市商务局、市供销社,各县(市、区)、开发区·铁山区]
(八)推进立法工作。根据《国务院办公厅转发国家发改委 住房和城乡建设部生活垃圾分类制度实施方案》( 国办发﹝2017﹞26 号)关于“2020 年底基本建立垃圾分类相关法律法规和标准体系”的目标要求,待湖北省相关法规出台后,结合《黄石市市容环境卫生管理条例》修编,积极推进地方城乡生活垃圾分类立法工作,研究制定相关实施细则,加快形成以法治为基础、 政府推动、全民参与的良好氛围。[牵头部门:市城管委,责任单位:市司法局]
四、保障措施
(一)加强组织领导。成立黄石市城乡生活垃圾分类工作领导小组(详见附件)。领导小组办公室设在市城管委。各县(市、 区)、开发区·铁山区是垃圾分类工作的责任主体,负责辖区内城乡生活垃圾分类实施方案的制定、实施和监督。[牵头单位: 市城管委,责任单位:市直各相关部门,各县(市、区)、开发区·铁山区]
(二)加强部门联动。建立健全部门协作机制,加强协调联 动,形成工作合力。各行业主管部门应当制定本级生活垃圾分类指南并组织实施,分类指南应包括生活垃圾的投放模式、标识、投放规则、收集时间、运输线路等;其他成员单位根据《湖北省城乡生活垃圾分类技术导则》的要求,按照各自职责,指导本行业做好生活垃圾分类工作。[责任单位:市直各相关部门]
(三)强化制度保障。加快推进城乡生活垃圾分类立法工作,2022 年底前,基本完成立法工作。按照“谁污染,谁付费”的原则完善城镇生活垃圾处理收费制度,探索实施农村生活垃圾处理收费制度,建立与分类质量相挂钩的生活垃圾收费机制。制定有害垃圾集中收集处置专项支持政策,确保有害垃圾规范收运处置。建立低价值可回收物回收补贴政策,引导企业回收利用低价值可回收物。制定厨余(易腐)垃圾资源化产品用于绿化及土壤改良的补贴政策,打通易腐垃圾资源化利用产品出路,堆肥产生物的质量应符合《城镇垃圾农用控制标准》(GB8172),鼓励就近还田利用。健全餐厨废弃物和建筑垃圾资源化扶持政策,促进再生品利用。[责任单位:市发改委、市司法局、市财政局、市生态环境局、市农业农村局、市城管委、市供销社,各县(市、区)、 开发区·铁山区]
(四)加强宣传教育。深入开展垃圾分类“进机关、进企业、进社区、进学校、进农村”等活动,在各类电视、新闻媒体上广泛开展垃圾分类知识的普及和公益宣传,不断提升群众垃圾分类意识,形成全民参与垃圾分类的良好氛围。加强党建引领,发挥党员干部模范带头作用,组织环保志愿者、社区(村委会)党员干部或垃圾分类企业积极开展垃圾分类上门入户宣传,大力宣传和表彰模范典型,推广先进经验。市文明办、市直机关工委、市 总工会、共青团、妇联等群团组织以及社会团体、社会服务机构要充分发挥优势,宣传生活垃圾源头减量、资源回收利用和分类知识投放,开展社会实践活动。[牵头单位:市城管委,责任单位:市文旅局、市机关事务服务中心、团市委、市妇联、市教育 局、市经信局、市农业农村局、市商务局、市市场监督管理局]
(五)强化监督考核。建立部门管理执法联动机制,实现信息共享、渠道互通。建立完善的生活垃圾分类监督检查制度和生活垃圾分类工作奖补机制,将城乡生活垃圾分类工作纳入县(市、 区)政府及市直相关单位的目标考核体系,对工作推进有力、成效明显的单位予以表彰,对达到垃圾分类示范片区、或示范社区(示范村)的街道、社区(行政村)予以奖补;对工作落实不力、 敷衍塞责、相互推诿、进展滞后的单位予以通报并问责。各级行业主管部门应当向社会公开聘请一定数量的社会监督员(可由人大代表、政协委员、市民、志愿者组成),监督生活垃圾分类工作开展和落实情况,参与生活垃圾分类管理。市城乡生活垃圾无害化处理工程建设指挥部办公室(市城乡生活垃圾分类工作领导小组办公室)将坚持“一季一检查、一季一通报”制度,对各县(市、区)、开发区·铁山区生活垃圾分类工作进行检考核;对市直相关单位实行半年考核制度,检查考核结果全市通报。各县(市、区)要按照《住建部办公厅关于印发城市生活垃圾分类工作考核暂行办法的通知》(建办城函﹝2018﹞304 号)和《黄石市城乡生活垃圾分类考核实施细则》的评分标准,对辖区街道(乡 镇)、社区(行政村)进行检查考核排名,并将考核结果报送市城乡生活垃圾无害化处理工作领导小组办公室。[牵头单位:市城管委,责任单位:市直各相关部门,各县(市、区)、开发区·铁山区]
附件:1.黄石市城乡生活垃圾分类工作领导小组成员名单
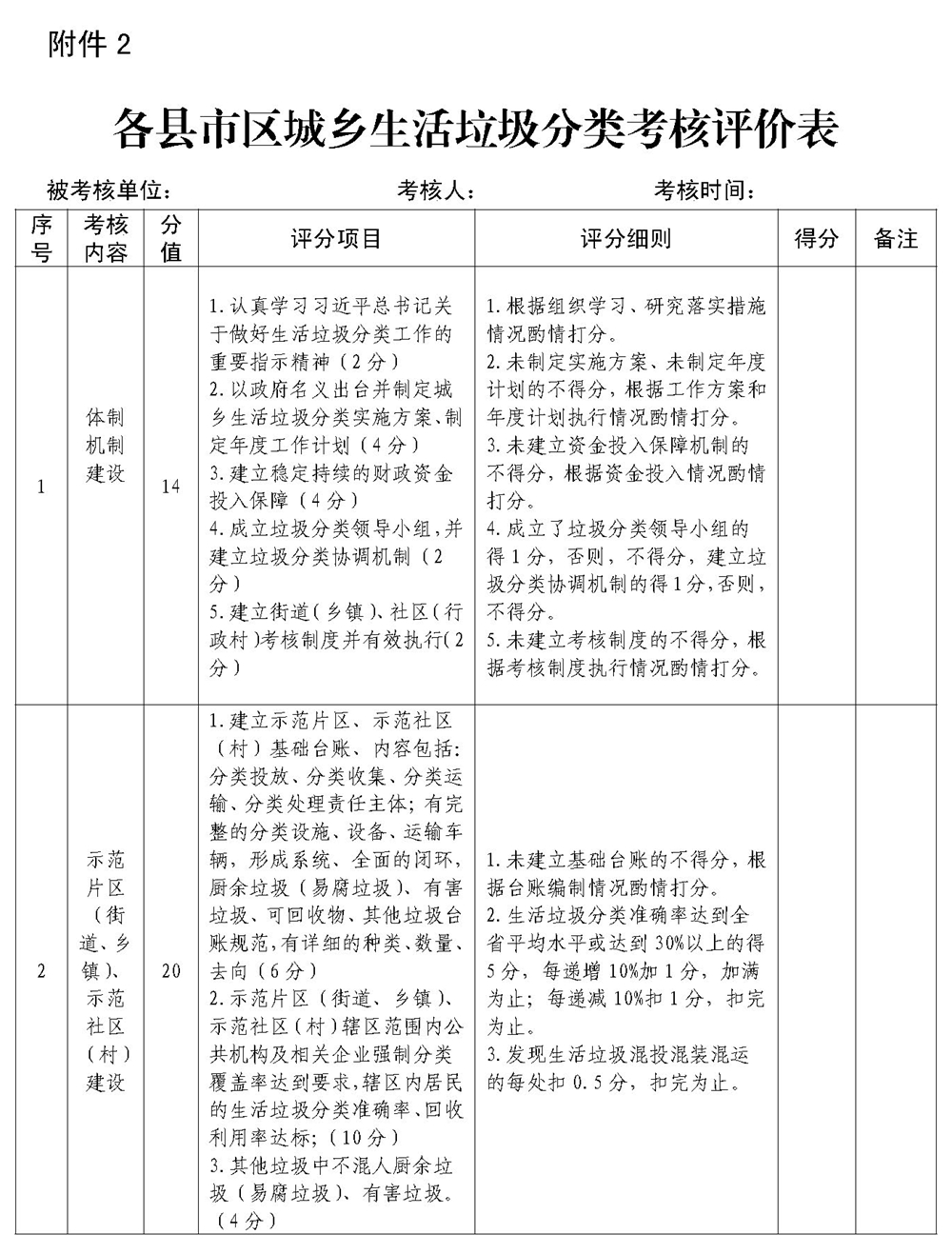
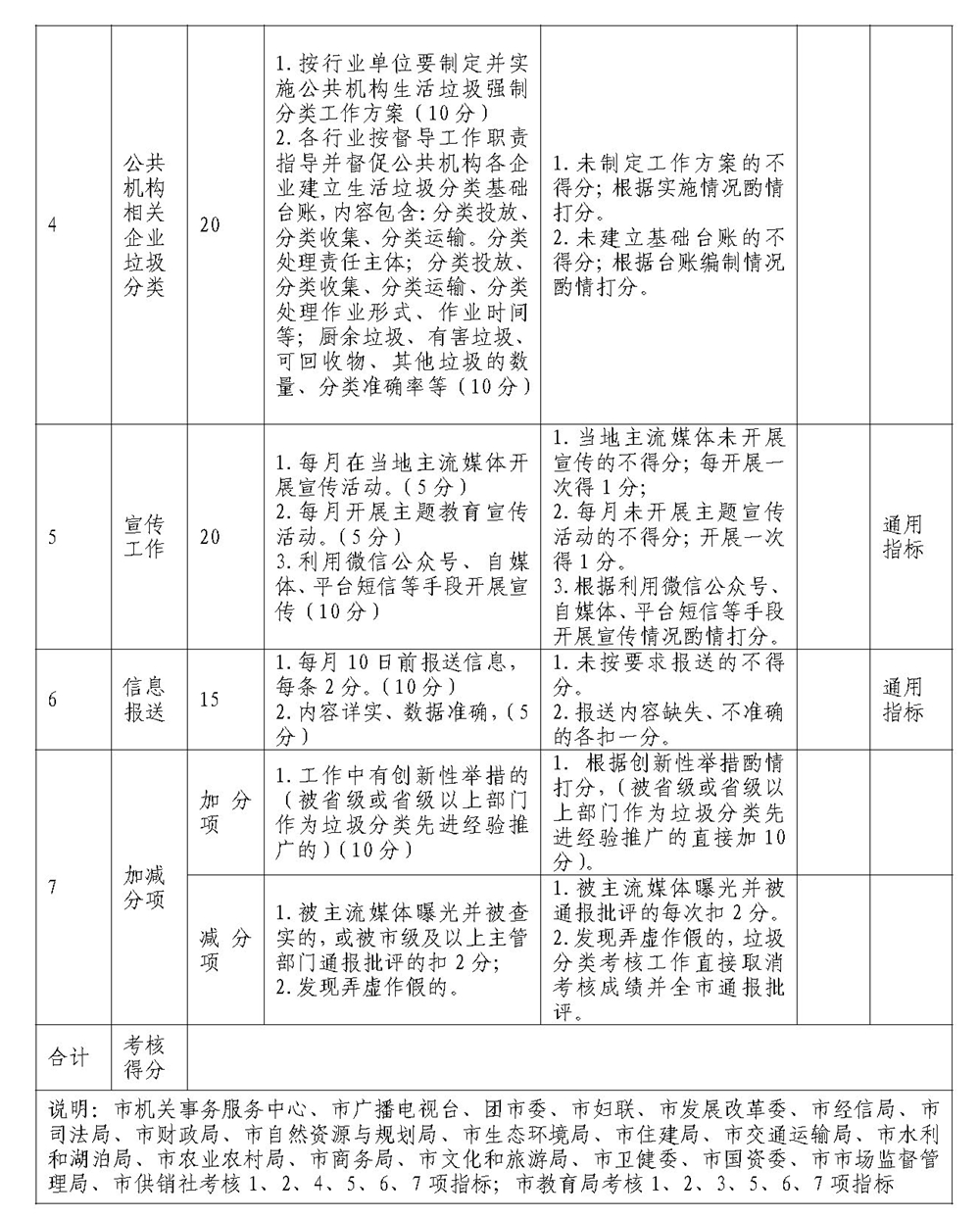
2.县市区城乡生活垃圾分类考核评价表
3.市直各相关单位生活垃圾分类考核评价表
4.黄石市城乡生活垃圾分类重点任务清单
附件 1
黄石市城乡生活垃圾分类工作领导小组成员名单
组 长:胡楚平 副市长
副组长:邓 斌 市政府副秘书长
闵远良 市城管委主任
成 员:马 涛 团市委党组成员、副书记
宋绍莉 市妇联副调研员
龚 晖 市发改委副主任
邱治国 市教育局副局长
胡 涛 市经信局副局长
肖庆国 市司法局副局长
黄大寒 市财政局副局长
陈学龙 市自然资源和规划局党组成员
唐大平 市生态环境局总工程师
张陶然 市交通运输局副局长
张亚洲 市水利和湖泊局副局长
张洪刚 市农业农村局党组成员
皮青云 市商务局副局长
官东平 市文化和旅游局副局长
孟亚军 市卫生健康委副主任
马晓东 市国资委副主任
罗启建 市城管委党组成员
邱胜潮 市市场监督管理局副局长
陆 冰 市广播电视台副总编辑
王 萍 市机关事务服务中心副主任
周晓达 市供销合作社副主任
张 林 大冶市副市长
柯友国 阳新县副县长
黄 方 黄石港区副区长
张少庚 西塞山区副区长
江隆胜 下陆区副区长
曹树正 开发区管委会副主任、铁山区政府副区长
领导小组办公室设在市城管委,办公室主任由闵远良同志兼任,罗启建同志任办公室副主任,负责生活垃圾分类日常协调推 进等工作。







